Administration

1、軟件的(de)框架(jia):行(xing)政審(shen)批模擬(ni)實訓系統分管理(li)員(yuan)、教師和學生三個用(yong)戶(hu)角色。分管理(li)員(yuan)和教師學生兩個登陸端(duan)口。由管理(li)員(yuan)進(jin)行(xing)教師管理(li)。教師端(duan)進(jin)行(xing)班級學生管理(li)及實驗相關數據的(de)設置。學生端(duan)進(jin)行(xing)具體的(de)實驗
2、實驗由教(jiao)師創建并設(she)置,學(xue)生(sheng)(sheng)分(fen)(fen)別扮演了(le)采(cai)購活動(dong)中的采(cai)購單位、采(cai)購中心、供應(ying)商、專家四種角(jiao)色(se)。實驗分(fen)(fen)組(zu)分(fen)(fen):自(zi)動(dong)分(fen)(fen)組(zu)和手(shou)(shou)動(dong)分(fen)(fen)組(zu)兩種方(fang)式。自(zi)動(dong)分(fen)(fen)組(zu):只需要設(she)置組(zu)數、各(ge)角(jiao)色(se)人數,系統自(zi)動(dong)分(fen)(fen)配學(xue)生(sheng)(sheng)角(jiao)色(se);手(shou)(shou)動(dong)分(fen)(fen)組(zu):設(she)置組(zu)數、各(ge)角(jiao)色(se)人數,各(ge)角(jiao)色(se)的學(xue)生(sheng)(sheng)。
3、軟件模擬了(le)公開招標、邀(yao)請(qing)招標、競爭性(xing)談判、單一(yi)來源、詢價采(cai)(cai)購(gou)(gou)五種方式的(de)采(cai)(cai)購(gou)(gou)流(liu)程(cheng),嚴(yan)格按照(zhao)政府采(cai)(cai)購(gou)(gou)法的(de)要求和流(liu)程(cheng),并結(jie)合(he)政府采(cai)(cai)購(gou)(gou)的(de)實際操作,區(qu)分(fen)每一(yi)種采(cai)(cai)購(gou)(gou)方式的(de)差別。
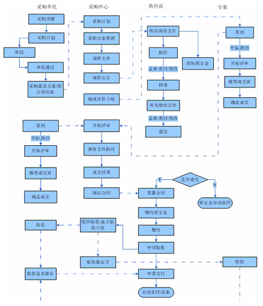
4、采(cai)購(gou)活(huo)動由采(cai)購(gou)單位發(fa)起(qi),根據采(cai)購(gou)目(mu)錄(lu)制定采(cai)購(gou)預算、采(cai)購(gou)計劃、采(cai)購(gou)需求建立采(cai)購(gou)任務。由采(cai)購(gou)中心組織并發(fa)布采(cai)購(gou)信息,供應(ying)商通(tong)過采(cai)購(gou)信息前(qian)來購(gou)買標書(shu)(shu)、制作采(cai)購(gou)響應(ying)文(wen)件、投(tou)遞標書(shu)(shu)、交(jiao)(jiao)納保證(zheng)金、參加標前(qian)會和踏勘、開標前(qian)提交(jiao)(jiao)質(zhi)疑文(wen)件
5、學生端
采購中心:
采購中心信息(xi)、制(zhi)(zhi)定(ding)(ding)采購方案(an)、采購方案(an)管理(li)制(zhi)(zhi)定(ding)(ding)招標(biao)(biao)(biao)文件、資格(ge)預審(邀請(qing)招標(biao)(biao)(biao))、投(tou)標(biao)(biao)(biao)邀請(qing)、邀請(qing)招標(biao)(biao)(biao)&單(dan)一來源、招標(biao)(biao)(biao)公告、踏勘與標(biao)(biao)(biao)前(qian)會(hui)、查(cha)看供應商投(tou)標(biao)(biao)(biao)、(結束投(tou)標(biao)(biao)(biao))查(cha)看流標(biao)(biao)(biao)、采購現場、定(ding)(ding)標(biao)(biao)(biao)、制(zhi)(zhi)定(ding)(ding)合(he)同、組織驗收
采購單位:
采(cai)購(gou)單位信息、采(cai)購(gou)預算、采(cai)購(gou)計劃(hua)、采(cai)購(gou)需求(qiu)、踏(ta)勘與標前會、采(cai)購(gou)現場、查(cha)看定標、采(cai)購(gou)合(he)同、驗收
供應商:
供應商信息、資格(ge)預(yu)審(shen)、采(cai)購(gou)文件(jian)、踏勘、投標(biao)(biao)保證(zheng)金、采(cai)購(gou)現場(應標(biao)(biao))、應標(biao)(biao)結果(guo)、中標(biao)(biao)、驗(yan)收(shou)、支付
6、專家評標:專家注(zhu)冊信息、資(zi)質申請、招標文件、采(cai)購(gou)現場、驗(yan)收
7、政府采購(gou)網(wang):各(ge)角色共用(yong)的一(yi)個模塊(kuai)。通過政府采購(gou)網(wang)可查看到采購(gou)單(dan)位(wei)、供應(ying)商信(xin)息、專家信(xin)息和招標(biao)信(xin)息、中標(biao)信(xin)息。
8、流(liu)(liu)程圖(tu)(tu)模塊(kuai):1、詢價采(cai)購流(liu)(liu)程圖(tu)(tu)2、邀請招標(biao)流(liu)(liu)程圖(tu)(tu)3、單(dan)一來源流(liu)(liu)程圖(tu)(tu)4、公(gong)開招標(biao)流(liu)(liu)程圖(tu)(tu)5、競爭性談判流(liu)(liu)程圖(tu)(tu)
適用于任何類型
企業采購流程
公開招標
詢價采購
單一來源
邀請招標
競爭性談判