E-commerce

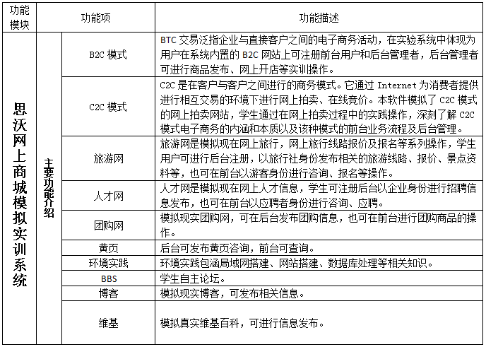
思沃(wo)網(wang)(wang)上商(shang)城模擬(ni)(ni)實(shi)(shi)(shi)訓(xun)(xun)系統(tong)充分(fen)考慮到了試驗(yan)的具體(ti)情況,系統(tong)針對網(wang)(wang)上商(shang)城模擬(ni)(ni)實(shi)(shi)(shi)訓(xun)(xun)進(jin)行相關配置,學(xue)生可(ke)在系統(tong)中體(ti)驗(yan)網(wang)(wang)上B2C、C2C模擬(ni)(ni)商(shang)城開店實(shi)(shi)(shi)訓(xun)(xun)并結合網(wang)(wang)絡環境的搭建、數據庫運用知識、團購(gou)網(wang)(wang)、在線(xian)旅游網(wang)(wang)、在線(xian)人才(cai)網(wang)(wang)等進(jin)行多元性的實(shi)(shi)(shi)訓(xun)(xun)系統(tong)。
1、網(wang)絡版,節點數無限制
系統是運(yun)用B/S架構和(he).NET技術開發,數據運(yun)行在(zai)SQL數據庫中,所以只需安裝(zhuang)服務(wu)器(qi),客(ke)戶端通過IE瀏覽器(qi)訪問(wen)服務(wu)器(qi),沒有節點的限制(zhi)。
2、知識覆蓋廣
《思沃網(wang)上商(shang)(shang)城(cheng)模擬實訓系統》不僅(jin)覆蓋(gai)電(dian)(dian)子(zi)商(shang)(shang)務當前主要(yao)流程,還涉及相關學科的專業知識,比(bi)如(ru)網(wang)絡營銷、網(wang)站搭建(jian)、局域網(wang)組建(jian)、數據庫等。學生可以通(tong)過該平臺全面理解電(dian)(dian)子(zi)商(shang)(shang)務的各個知識點。
3、完(wan)整的網(wang)絡(luo)環(huan)境
系統模擬電子(zi)商務(wu)過(guo)程中(zhong)涉獵(lie)到的眾多(duo)網(wang)(wang)絡(luo)背景,提供包括網(wang)(wang)上商城、團購網(wang)(wang)、旅游網(wang)(wang)、威客網(wang)(wang)、B2C、C2C等常見的網(wang)(wang)絡(luo)服務(wu)平臺。
使用《思沃網(wang)上商(shang)城模擬(ni)實訓(xun)系統》開展電子商(shang)務(wu)實驗課程,可以根據學(xue)校電子商(shang)務(wu)實驗軟硬件的不同配(pei)置靈(ling)活安排。
總的來說,如果實(shi)驗(yan)(yan)(yan)(yan)課(ke)時間(jian)允許,教師可以在(zai)電(dian)(dian)(dian)子商(shang)(shang)務課(ke)程(cheng)的前期,安排(pai)學生進行(xing)(xing)“多(duo)(duo)角色單流(liu)程(cheng)實(shi)驗(yan)(yan)(yan)(yan)”。通過這些實(shi)驗(yan)(yan)(yan)(yan),首先讓學生學習電(dian)(dian)(dian)子商(shang)(shang)務的流(liu)程(cheng),也熟悉(xi)實(shi)驗(yan)(yan)(yan)(yan)系統的操作(zuo)使(shi)用(yong)。而在(zai)課(ke)程(cheng)的后期,可以安排(pai)學生進行(xing)(xing)“單角色多(duo)(duo)流(liu)程(cheng)實(shi)驗(yan)(yan)(yan)(yan)”,通過角色用(yong)戶間(jian)的競(jing)爭,更好的讓學生體會到電(dian)(dian)(dian)子商(shang)(shang)務的思想,同時也方(fang)便了教師對(dui)學生實(shi)驗(yan)(yan)(yan)(yan)效果的考核。